香港政府於2024年3月1日重新推出投資移民,稱為「新資本投資者入境計劃」(New CIES)吸引高淨值人士及新資金來港,不過資產及投資門檻較往時的投資移民計劃顯著提高。本文綜合最新施政報告微調措施,整理最新香港投資移民計劃的申請條件、投資規定、流程。
香港新投資移民計劃申請資格

過去被稱為投資移民的政策,現時實際名稱為「新資本投資者入境計劃」(英文:New Capital Investment Entrant Scheme,簡稱CIES),申請人需年滿18歲,並符合以下身份類別:外國國民、已取得外國永久性居民身份的中國籍人士、澳門特別行政區居民及台灣華籍居民 。值得留意的是計劃不適用於阿富汗、古巴及朝鮮民主主義人民共和國公民,同時中國籍人士不能直接透過計劃投資移民香港。
另外,申請者無不良入境或刑事記錄,並須符合一般保安及入境規定;同時須自證有能力在港為自己及最多三名受養人提供生計及住所,而無需依賴投資資產收益、在港就業或公共援助。
香港新投資移民計劃申請人數
截至2025年4月底,投資推廣署共接獲1,257宗「新資本投資者入境計劃」申請,同期入境事務處已向911名申請人發出「原則上批准」予申請者以訪客身份入境香港以便完成投資,並已向512名完成投資的申請人發出「正式批准」,所有申請預計將為香港帶來逾370億港元的投資金額。
香港新投資移民計劃資產規定
「新資本投資者入境計劃」核心財務門檻是淨資產證明。申請人必須向投資推廣署提交淨資產證明文件,取得「符合淨資產規定審查證明書」,證明在提出申請前的指定期間內,一直絕對實益擁有市值不少於3,000萬港元(或等值外幣)的淨資產。申請人可將於與家庭成員共同擁有之資產中,屬於其絕對實益擁有的部分計算在內。
在2025年初,港府將投資移民計劃資的時限門檻由「提出申請前的2年」縮短至「提出申請前的6個月的整段期間」為高淨值人士提供了更大的靈活性。
新投資移民的投資資產類別及金額條件

「新資本投資者入境計劃」申請人在香港投資不少於3,000萬港元的獲許投資資產以取得居港資格,結構由兩個不同的部分組成:
- 不少於2,700萬港元投資於「獲許金融資產」及/或「房地產」
- 不少於300萬港元必須投入一個全新的「資本投資者入境計劃投資組合」,用以投資指定的創科及其他重點行業發展
計劃為申請人提供了多元化的金融資產選擇,以滿足不少於2,700萬港元的投資規定。獲許金融資產類別包括:
- 股票: 僅限於以港元或人民幣交易的香港聯合交易所上市公司股票
- 債券: 包括以港元或人民幣交易的聯交所上市債務證券,以及由特定政府機構(如香港特區政府、外匯基金、香港機場管理局等)發行或擔保的債務工具
- 由獲牌機構管理的集體投資計劃(至少70%投資於上市股份或債券)
- 存款證: 必須由《銀行業條例》訂明的認可機構發行,以港元或人民幣計價 。這類資產的投資金額設有上限,不能超過300萬港元 ,且購買時其距離到期日必須不少於12個月
- 合資格集體投資計劃: 包括由證監會認可並由相關持牌機構管理的基金、房地產投資信託基金(REITs)等
- 房地產:非住宅房地產及住宅房地產的總投資上限為1,500萬港元,當中住宅房地產的投資上限為1,000萬港元
根據港府披露文件,截至2025年4月30日,「新資本投資者入境計劃」已錄得總投資金額164.85億港元,最多資金投資在證監會認可基金。

300萬元的「資本投資者入境計劃投資組合」是投資什麼?

香港的新資移民計劃與舊日政策的最大分別之一,是申請者要將300萬元投放計劃指定創科及其他重點行業發展的「投資組合」,該組合將由香港投資管理有限公司(港投)成立及管理,確保了部分外來資本直接流向其認為具有戰略意義的領域,而不僅僅是在二級市場流通,達到高淨值移民與香港的整體產業政策捆綁的目的。
港投公司在2024年底任命4家機構為相關的基金經理,分別為Betatron Venture Group、英諾天使基金、概念資本及慧科科創投資有限公司,建議的投資主題包括低空經濟、樂齡及智慧生活科技和智能文娛體驗等。
最新施政報告2025對「新資本投資者入境計劃」作出的調整
施政報告2025宣佈優化「新資本投資者入境計劃」的房地產投資門檻。如果申請人購買住宅物業,可算入額維持1,000萬元,但可算入的住宅物業投資會放寬,成交價門檻由5,000萬元下調至3,000萬元。
如果申請人購買非住宅物業,可算入額由1,000萬元提升至1,500萬元,物業成交價則仍不受限制。
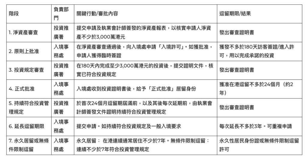
「新資本投資者入境計劃」雙軌制申請流程
「新資本投資者入境計劃」採用由投資推廣署與入境事務處共同審批的「雙軌制」。申請流程嚴謹,確保投資者在財務和入境兩方面均符合要求。

本文僅供參考,不應視為財務建議。本文無意推銷任何特定投資,也無意提供或建議買賣任何特定證券。所有形式的投資都有風險,包括損失全部投資金額的風險。過去的回報並不保證未來的表現。投資者應考慮自身情況。此處包含的資訊並不構成從事任何投資活動的要約、任何招攬、邀請或建議。本文章內容未經香港證券及期貨事務監察委員會審閱。




